Aller au contenu principal
Accueil / Portfolio / Plateforme MLOps & IA No-Code
IA / MLOps

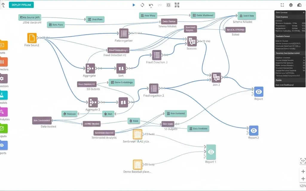
Plateforme MLOps & IA No-Code

Architecture MLOps complète pour industrialiser des prototypes ML en outils de production. Pipeline ETL automatisé, interface no-code pour experts métiers, et orchestration DevOps pour une scalabilité maximale.

Client Leader européen ingénierie
Année 2024
12
Modèles déployés
-70%
Time-to-prod
150+
Utilisateurs métier
Plateforme MLOps - Interface no-code pour Machine Learning

Technologies utilisées

Python Docker Kubernetes MLflow Apache Airflow React
"Grâce à la plateforme no-code, nos experts métiers peuvent désormais exploiter nos modèles d'IA sans dépendre de l'équipe technique. Un vrai game-changer pour notre organisation."
Sophie Martin
Directrice Data

Un projet similaire en tête ?

Discutons de vos objectifs et voyons comment nous pouvons vous aider à les atteindre.

Discutons de votre projet

Assistant Clova

En ligne

Propulse par l'IA Clova · En savoir plus